A kezdetek kezdetén
Öt évvel ezelőtt frissen végzett üzleti elemzőként csillogó szemmel, meggyőződéssel vágtam bele az épp akkor induló projektembe, ahol product owner szerepkörben dolgoztam.
„Most rendet teszek! Szituációs statement?! Naná, minden projekt elején! Hát persze, hogy nálam az lesz az alap.”
Fel is készültem becsülettel: sablonok, kérdések, válaszstruktúrák, minden készen állt.
A stakeholder-egyeztetés lendületesen indult. Mindenki aktív volt, záporoztak a hozzászólások: „Az ügyfélszolgálat túlterhelt”, „Nem működik az adatkapcsolat a kiszállítástervezővel”, „Nincsenek riportok a teljesítésekről!”, „Nem tudjuk lekérdezni, mennyi idő alatt kapják meg a vásárlók a termékeket”. Bólogattam, jegyzeteltem, tereltem a beszélgetést. Úgy tűnt, minden a helyén van, magabiztos voltam.
Aztán megpróbáltuk közösen megfogalmazni, hogy mi a probléma lényege. A CEO-nak minden fájt, a logisztikusok túlórákra panaszkodtak, a pénzügyesek a számlákat akarták e-mailben küldeni.
Folyamatosan visszakérdeztem:
„És ez miért történik?”
„Ez minek a következménye?”
„Mi indítja ezt el?”
Azonnali válaszokat kaptam, csak nem az általam feltett kérdésekre. Egy ponton magam is elvesztem benne. Már én sem tudtam, mitől következmény valami, vagy mi az, ami valójában ok és igazából hol is tartok az ok-okozati felderítésben.
Ezen a ponton kicsúszott a kezemből az irányítás és „íródeák” lettem.
Végül egyedül raktam össze a szituációs statementet az elkészült jegyzeteim alapján, sok-sok interjúval később.
Ok, okozat, hatás és következmény
Mielőtt bármilyen módszertanhoz vagy diagramhoz nyúlnánk, érdemes tisztázni a legalapvetőbb fogalmak jelentését. Az „ok” az a tényező, amely kivált egy másik eseményt. Az „okozat” az ennek következtében létrejött állapot vagy esemény. Egyszerűen fogalmazva: ha A történik, akkor B bekövetkezik.
A az ok, B az okozat.
A „hatás” a kiváltott eredmény minősége, intenzitása. Egy ok többféle hatást is kiválthat, és ezek nem mindig egyformán láthatók. A „következmény” pedig már ennek a hatásnak a konkrét, érzékelhető eredménye, akár rövid, akár hosszú távon.
A nehézség abban rejlik, hogy a valóságban ezek nem ilyen tisztán elkülöníthetők.
Egy okozat más szituációban okként is viselkedhet. Az ügyfélszolgálat túlterheltsége például nemcsak következmény lehet, hanem újabb ok is, amely más területeken újabb problémákat generál.
Ezeknek a fogalmaknak a világos értelmezése már önmagában segíthet abban, hogy ne zavarodjunk bele a szituációs statement megalkotásába, és hogy ne egy tünettel kezdjük a munkát, hanem a valódi kiindulóponttal.
Mit csinálok most, amikor hasonló helyzetbe kerülök?
Most már nem esek kétségbe, ha a megbeszélésen mindenki másról beszél, és a problémák csak gyűlnek. Először csak hallgatok, figyelek, és közben már fejben próbálom összekötni a szálakat. Ha érzem, hogy kezd átláthatatlan lenni, előkapom az egyik kedvenc gyorssegélyem: egy egyszerű interrelationship-diagramot.
Nem csinálok belőle nagy ügyet, csak felrajzolom a kulcs mondatokat, és elkezdem összekötni őket. Néha csak én látom, de gyakran bevonom a stakeholdereket és a táblára rajzolok. A lényeg, hogy hamar kiderül, mi húzza magával a többi gondot.
Ez nem varázslat, csak egy kis logika, meg egy kis vizualizáció.
Amit a PMI-PBA mond az interrelation diagramról
A PMI-PBA (Professional in Business Analysis) alapján az interrelationship diagram egy strukturált elemző eszköz, amely lehetővé teszi, hogy a különböző problémák vagy tényezők közti ok-okozati összefüggéseket feltérképezzük. Ezt az eszközt gyakran használják gyökérokelemzés során vagy komplex stakeholder követelmények közötti kapcsolat vizsgálatára.
A módszer lényege:
- először listázzuk az összes érintett tényezőt vagy problémát
- ezután megvizsgáljuk, hogy egy adott elem milyen hatással van a többire
- minden kapcsolatról eldöntjük, van-e ok-okozati összefüggés
- ha igen, nyilat húzunk az „ok” irányából az „okozat” felé
- végül megszámoljuk az egyes elemekből kiinduló és beérkező nyilakat, ezzel feltárva, mely tényezők gyökérokok és melyek következmények
A legtöbb nyilat „indító” elemek gyökérokokra utalnak, míg a legtöbb bejövő nyíllal rendelkező elemek valószínűleg következmények. Az elemzés eredménye segít a prioritások felállításában és a szituációs statement fókuszpontjának meghatározásában.
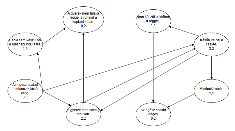
Egy hétköznapi példa
Képzelj el egy klasszikus helyzetet, egy család reggeli kapkodó készülődését. A gyerek elkésik az iskolából, a szülő elkésik a munkából, és mindenki stresszes.
A család leül, hogy kiderítsék, miért ilyen zűrös a reggel. Leírják az összes eseményt, amit problémásnak éreznek.
- A gyerek nem találja a ruháját reggel.
- Nem készül el időben a reggeli.
- Későn kelnek fel.
- A busz lekésése miatt késik mindenki.
- A szülő nem tud nyugodtan elindulni dolgozni.
- A gyerek este sokáig fenn van.
- A telefonokat nem teszik le időben este.
- Senki nem készíti elő a másnapi holmikat előző este.
Hogyan tudjuk alkalmazni a modellünket? Páronként összevetjük a tényezőket, és megszámoljuk, hogy hány nyíl megy ki és hány érkezik be egy-egy elemhez:
A diagram alapján világossá válik: az este a gyerek túl sokáig fent van és az esti telefonhasználat az a két tényező, amely több más problémát is elindít, vagyis ezek a gyökérokok.
Mi lehet a megoldás? Ha este 8-tól telefontilalmat vezetnek be és rutinná teszik a másnapi ruha kikészítését, rövid időn belül javulhat a reggeli hangulat és csökkenhet a stressz.
A tanulság üzleti környezetben is ugyanaz: nem minden probléma egyenlő.
Van, amelyik elindít másokat, és van, amelyik csak tünet. Az interrelationship diagram segít különbséget tenni közöttük és megtalálni, hol érdemes beavatkozni.
Ha most Te vagy a kezdetek kezdetén
Ha most vagy ott, ahol én voltam az elején, csak egy dolgot javaslok: ne a válaszokra hajts, hanem arra, hogyan kapcsolódnak a dolgok. Ne aggódj, ha nem tudsz mindent elsőre összerakni, az a lényeg, hogy észrevedd, mi miből következik. Egy megbeszélés után ne csak jegyzeteld, mit mondtak, hanem próbáld meg összekötni a szálakat, ki mire utalt, melyik gondolat mire reagált.
Nem kell azonnal nagy rajzokat csinálni vagy workshopot szervezni, elég, ha elkezded úgy hallgatni a stakeholdereket, mintha egy történetet próbálnál kibogozni. Sokkal könnyebb lesz így meglátni, hol érdemes elkezdeni dolgozni egy problémán. Ez már fél siker. 😉
Az interrelationship diagram hasznos eszköze az üzleti elemzőnek, és ennek is, mint megannyi üzleti elemző módszernek, az alapja a kérdezés. Ha szeretnéd megtanulni, hogyan és milyen kérdéseket tegyél fel, hogy valóban a problémák mélyére juthass, és félreértések nélkül folyhasson a kommunikáció, akkor a kérdezéstechnika az üzleti elemzésben tréning pont neked való!
Ott találkozunk! 🙂









